Nachtragserstellung

Nach Lokalisierung möglicher zusätzlicher Vergütungsansprüche und deren Dokumentation anhand einer Mehrkostenanzeige werden die einzelnen Sachverhalte mittels eines entwickelten Prozessablaufes und den hier hinterlegten Formblättern darlegungs- und beweiskräftig aufgearbeitet.

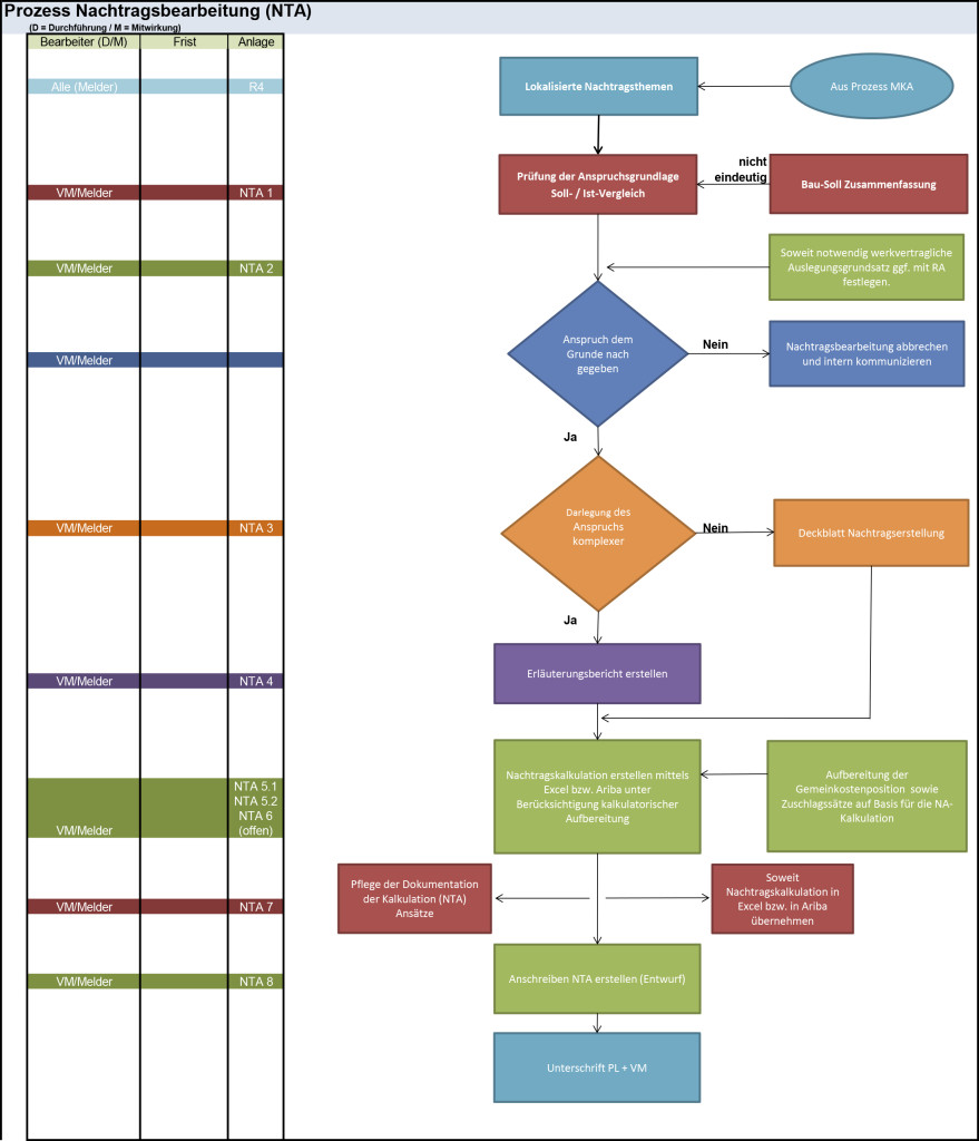
Abbildung: Prozess Nachtragsbearbeitung

Für eine beweiskräftige Nachtragserstellung sind nachfolge schematische Schritte (siehe auch Prozessabbildung) unterlässlich:

    • Soll-/Ist-Vergleich
    • Auslegung von Vertragsunterlagen
    • Darstellung der Ansprüche mit Erläuterungsberichte
    • Prüffähige Nachtragskalkulation sowie auf Basis der Urkalkulation


Im Rahmen der Ermittlung der Anspruchsgrundlage dem Grunde nach kommt es im Schwerpunkt auf die Auslegung der Vertragsunterlagen an:

Auslegungsgrundsätze (Auszug)

Bei der Auslegung einer Willenserklärung ist der wirkliche Wille zu erforschen und nicht an dem buchstäblichen Sinne des Ausdrucks zu haften (§ 133 BGB). Verträge sind darüber hinaus nach § 157 BGB so auszulegen, wie Treu und Glauben mit Rücksicht auf die Verkehrssitte es erfordern. An diesen beiden gesetzlichen Vorgaben hat sich jegliche Auslegung zu orientieren.

In der Folge sind Bestimmungen eines Vertragswerks grundsätzlich so auszulegen, dass Widersprüche vermieden werden.

Nach ständiger Rechtsprechung ist insbesondere ein Bauvertrag als sinnvolles Ganzes auszulegen, so dass generell einem Verständnis der Vorrang zu geben ist, durch das etwaige Widersprüche vermieden werden.

Können etwa Vertragserklärungen nicht von vornherein miteinander in Übereinstimmung gebracht werden, hat sich die Auslegung zunächst an demjenigen Teil zu orientieren, der die Leistung konkreter beschreibt. Verkürzt gesagt geht also eine speziellere Regelung einer Allgemeineren vor.

Bei der Auslegung einer Leistungsbeschreibung, die Grundlage einer öffentlichen Ausschreibung ist, gelten weitere Besonderheiten. So kommt zunächst einmal dem Wortlaut eine vergleichsweise große Bedeutung zu. Abzustellen ist dabei darauf, wie der Empfängerkreis die Erklärungen verstehen muss, also bei einer Ausschreibung nach VOB/A die potentiellen Bieter. Dabei darf der Bieter das Leistungsverzeichnis in VOB/A-konformen Sinne verstehen, wenn eine solche Auslegung möglich ist.

Gerade bei Einheitspreisverträgen ist ferner zu beachten, dass die Bepreisung der Leistungen in aller Regel durch das Leistungsverzeichnis erfolgt. Kann also einer Leistung, die an anderer Stelle des Vertrages (z. B. in der Baubeschreibung) genannt ist, keine LV-Position oder anderweitige Vergütungsregelung zugeordnet werden, mag sie zwar zur Erreichung des werkvertraglichen Erfolges geschuldet sein, ist aber trotzdem nicht durch die vereinbarte Vergütung abgegolten (vgl. BGH, Urt. v. 27.07.2006, Az. VII ZR 202/04).

© Copyright SIB Ingenieurgesellschaft mbH | Impressum | Datenschutzerklärung